About Us
Megamind Engineering & Contracting
About Us
"With the rapid growth of power applications the importance of power quality and protection is becoming an uncompromising essentiality"
MEGAMIND Engineering & Contracting established in 2015 and enjoy a very high repute in the country and anticipate overseas assignments in future. The firm is fully reinforced with technocrats of very high ealiber and backed up with diversified, varied and VAST experience in the various field of construction, including installation of Pre-fabricated and Pre-Engineered Buildings in Construction Industry.
In past “MEGAMIND Engineering & Contracting” have completed infrastructure development and multi-storied buildings in different areas of Pakistan, including specialized construction of Hospitals, Gymnasiums, Auditorium, Embassies, Houses, Apartments, Stadium, Renovation works, Buildings and many others.
MEGAMIND Engineering & Contracting is registered with “Pakistan Engineering Council” in category C-4 (200) (Two Hundred Million) as contractor and have enough Machinery, Professional trade’s persons backed by experienced staff.
For the success of any project, the three vital aspects are “quality coordination and time schedule”. At MEGAMIND Engineering & Contracting, highly qualified and efficient project team executes these services.
Whom with their in depth experience can take up any sophisticated and time bound project in the most competitive manner. The contracts services division today with its vast expanded market base can execute any sophisticated and time bound project, which include design, supply, erection / installation, up gradation and commissioning all Mechanical ,Electrical, Plumbing, Fire Fighting & Air conditioning services.
Vision & Mission
Vision
Our Vision is to be the market leader in Electro-Mechanical Contracting and related services: We aim to earn our customers’ enthusiasm through continuous improvement driven by the commitment of the top management, integrity, teamwork, and innovation of our people. Our vision serves as the framework and roadmap that guide every aspect of our business by describing what we need to accomplish in order to continue achieving sustainable quality growth.
Mission
MEGAMIND Engineering & Contracting is committed to delivering high-quality, cost effective projects by employing and supporting motivated, flexible, and focused individuals. We value the importance of our Relationships and will continue to remain fair and true in our dealings with all employees, clients, subcontractors, and partners. We will strive to implement long-term relationships with our clients based on quality, health and safety, timely service and an anticipation of their needs. To help fulfil this mission, we will treat all employees fairly and involve them in the business excellence and quality improvement process to assure responsiveness and effective project execution.
CEO Massage
Mr. Mian Arif Sharif
At Magamind Engineering & Contracting Company, we believe that true progress is built on a foundation of integrity, innovation, and excellence. Since our inception, our vision has been clear — to deliver world-class engineering and contracting solutions that not only meet our clients’ needs but also exceed their expectations.
Every project we undertake is a reflection of our commitment to quality, safety, and sustainability. Our dedicated team of professionals works tirelessly to ensure that each milestone we achieve contributes to the growth and development of our clients, our communities, and our nation.
Proven Expertise & Experience
Since our inception in 2015, MEGAMIND Engineering & Contracting has built a reputation for excellence in the construction industry. Our team of highly skilled technocrats brings a vast wealth of experience across multiple construction sectors, ensuring that we deliver the highest quality work, on time and within budget.
Cost-Effective Solutions
At MEGAMIND, we understand the importance of maintaining budget control without compromising on quality. Our expertise in cost-effective construction methods, particularly Pre-fabricated and Pre-Engineered systems, enables us to offer solutions that are not only affordable but also durable and sustainable. We prioritize delivering the best value for your investment.
Commitment to Innovation & Quality
We are dedicated to staying ahead of industry trends, incorporating the latest technologies and best practices into our projects. By using advanced construction techniques, we are able to optimize both cost and efficiency, ensuring that you receive superior quality at competitive rates.
Customer-Centric & Transparent Approach
We believe in open, honest communication and in building long-term relationships with our clients. By keeping you involved in every step of the project, we ensure transparency, minimizing risks, and optimizing resources to keep your project on track and within budget.
300+
Projects in past 5 years
200+
Satisfied Clients
100+
Trusted Partners
10+
Year of experience
The Team
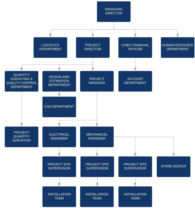
Our Organizational Chart
Our Organizational Chart
We Follow Best Practices
A Company & a team of skilled technocrats and a broad range of expertise, they seem well-positioned for both local and international projects.
- Sustainablility
- Project On Time
- Modern Technology
- Latest Designs
Trust and Worth
Our Clients





